[职场生涯] 遇到调岗降薪?保姆级应对方案!教你如何维护自身合法权益!

清风  于 2025-09-17 08:30:39 |阅读模式
0 49

职场中,“调岗降薪”是不少劳动者的噩梦——明明没犯错,却被突然通知换岗、降薪,不同意还可能被贴“旷工”标签。到底该忍还是该维权?今天结合真实法院案例,给大家一份保姆级维权指南,看完再也不用慌

真实案例:员工遭调岗降薪,最终获赔6万元

肇庆市鼎湖区某冠有限公司、邓某志劳动合同纠纷案

【案号:(2023)粤1203民初1467号】

邓某志2008年6月入职某冠公司,一直做熔炉车间打粉工,平均月工资3794.74元。2023年2月,某冠公司以“疫情导致开工不足、产能下降”为由,未与邓某志协商,直接通知将他调至铺贴车间做杂工,薪资从约180元/天骤降至61.65元/天。邓某志书面反对调岗,继续在原岗位工作,却发现2023年2月实发工资仅1479.7元(差额超2000元)。2023年3月,邓某志以“未足额支付劳动报酬”为由,书面通知公司解除劳动关系,申请仲裁后诉至法院。公司声称邓某志工作不称职、旷工30天,邓某志属于“先解除合同、后提不同意调岗”,以此拒绝支付补偿。

法官怎么判?

法院审理后明确支持邓某志,判决某冠公司支付:一、2023年2月工资差额1640.3元、3月工资差额2074.04元;二、解除劳动关系经济补偿金56306元。法官认为:

调岗不合法:某冠公司未与邓某志协商,单方调岗且损害劳动者收入,不属于公司使用合法用工自主权的范围;

旷工不成立:邓某志因公司违法调岗拒绝到新岗位,仍在原岗位履职,不属于“无正当理由旷工”;

补偿有依据:公司未足额支付工资,邓某志依《劳动合同法》第38条解除合同,公司需按第46、47条支付经济补偿。

这起案例戳破了不少公司的调岗套路,不是随便找个“经营需要”的理由,就能单方调岗降薪。那么到底什么样的调岗才合法?

一、调岗降薪正当性界定



调岗降薪要合法,必须同时满足“安排合理”和“程序规范”,缺一不可。

1.安排是否合理

公司调岗必须基于合法理由,且不损害劳动者核心权益,具体看3点:

1)调岗理由要真实

法律明确允许的调岗情形只有3类,公司拿不出对应证据,调岗就可能违法:

双方协商一致(《劳动合同法》第35条):比如员工主动申请调岗,或公司与员工书面约定调岗;

劳动者无法胜任原岗位(《劳动合同法》第40条):需有证据证明员工“不能胜任”(如客观考核记录、培训后仍不达标),且调岗方向与员工技能匹配(比如技术岗调技术支持岗,而非技术岗直接调保洁岗);

客观情况重大变化(《劳动合同法》第40条):比如企业转产、并购、政策调整导致原岗位消失,且调岗是合理替代方案,如原生产线淘汰,技术员调至同等级的设备维护岗。

像案例中某冠公司声称“产能下降”,却没提供疫情影响产能的真实数据,甚至在调岗后还对外招聘“熔炉打粉工”,属于“调岗理由虚假”,自然不合法。

(2)岗位与待遇要匹配

即使调岗理由合法,还要满足2个要求:

岗位关联性:新岗位与原岗位工作内容、技能要求相近(如销售岗调销售管理岗,而非销售岗调财务岗),调岗不得有侮辱性(如主管调保洁、工程师调门卫);

薪资不降低:调岗后工资水平应与原岗位基本相当,即使调整薪资结构,也不能让固定收入占比大幅下降(如原固定工资9000元,调岗后固定工资3000元+绩效6000元,因绩效不确定,属于变相降薪)。

(3)工作地点要合理

若调岗涉及工作地点变更,需看2点:

①是否超出劳动合同约定范围(如合同约定“广州市”,调至“深圳市”属于超出约定范围);

②是否增加劳动者负担(如通勤时间从1小时增至3小时以上,且公司不提供交通补贴、住宿或远程办公选项)。

2.程序是否规范

即使调岗内容合理,程序不到位也会违法,公司需完成这4个关键动作:

1)先协商

除客观情况重大变化等特殊情形,公司应先与劳动者沟通调岗事宜,保留协商记录(如书面协商函、会议纪要)。若协商不一致,再基于合法理由单方调岗,而非通知即生效。

2)书面告知

调岗决定必须以书面形式(邮件、纸质通知均可)告知劳动者,明确3个信息:①调岗生效时间;②新岗位职责、工作地点;③薪资调整依据及标准。口头通知事后容易扯皮,劳动者可拒绝认可。

3)听工会意见有工会的公司必须走这步

若公司建立了工会,调岗(尤其是可能影响劳动者权益的调岗)需事先通知工会,听取工会意见(《劳动合同法》第43条)。案例中某冠公司未征求工会意见,程序上已存在瑕疵。

二、聚焦实践中高频争议场景



1.三期女性(孕期、产期、哺乳期):公司不能以“三期”为由调岗降薪

法律依据:《女职工劳动保护特别规定》明确,不得因“三期”单方调岗降薪,即使调岗,也只能是“为保护女职工健康”(如孕期女职工原岗位接触有毒物质,调至无毒岗位);

避坑提醒:不能以“孕期无法加班”、“哺乳期需请假”为由,将女职工从核心岗调至边缘岗、降薪(比如孕期工程师调至行政后勤岗,薪资降30%);

维权方式:若公司违法调岗降薪,可主张恢复原岗位、补发工资差额,协商不成可申请仲裁。

2.医疗期内:调岗只能“保健康”,不能“降待遇”

法律依据:《企业职工患病或非因工负伤医疗期规定》规定,企业职工因患病或非因工负伤,需要停止工作医疗时,根据本人实际参加工作年限和在本单位工作年限,给予三个月到二十四个月的医疗期;

合法调岗:仅允许“基于医疗需要”的调岗(如术后员工原岗位需重体力劳动,调至轻量文职岗),且调岗后薪资、福利不变;

避坑提醒:医疗期满后,若员工确实无法胜任原岗位,公司需先培训或调岗(需协商),仍无法胜任才能解除合同(《劳动合同法》第40条)。

3.拒绝调岗不上班算不算旷工?

这是最容易被公司套路的问题,关键看“调岗是否合法”:

调岗违法(如无理由、降薪):劳动者书面提出异议,仍在原岗位履职,不算旷工(比如案例中邓某志拒绝调岗,继续在熔炉车间工作,法院认定“不构成旷工”);

调岗合法(如协商一致、技能匹配):劳动者无正当理由拒绝到新岗位,经公司书面催告后仍不履职,可能被认定为旷工(公司可依规章制度处理,但规章制度需提前公示)。

避坑提醒:即使拒绝调岗,也不要直接不上班,一定要书面告知公司异议理由,并在原岗位正常工作,避免被抓旷工把柄。

4.绩效考核:能不能作为调岗降薪依据?

很多公司拿“绩效考核不达标”当调岗降薪理由,但必须满足2个合法前提:

前提1:考核制度合法:①考核标准提前公示,如员工手册签字、培训记录等;②标准客观可量化,如“月度销售额未达80万元”,而非“工作态度差”等规定;

前提2:操作公正:①考核结果有数据支撑,如销售报表、客户反馈等记录;②给劳动者复核权,对结果有异议可申请复查;

避坑提醒:单次考核不达标不能直接调岗降薪,需先对员工进行培训或“适应性调岗”,培训后仍不达标,才能进一步处理(《劳动合同法》第40条)。

三、劳动者维权指南:能要什么赔偿?怎么做?准备什么证据?



1.能要什么赔偿?

根据《劳动合同法》及相关规定,劳动者可主张3类权益:

1)工资差额:若公司未足额支付的工资部分(如案例中邓某志2月工资差额1640.3元),计算方式=调岗后应得工资(原岗位平均工资)-已发工资;

2)经济补偿金(N倍工资):若因公司“未足额支付工资”、“违法调岗”等理由解除合同,可主张N倍补偿金(N=工作年限,满1年算1年,满6个月不满1年算1年,不满6个月算0.5年),比如工作15年,平均工资4000元,可拿15×4000=60000元;

3)违法解除赔偿金(2N倍工资):若公司因拒绝违法调岗,直接开除即为违法解除,可主张2N倍赔偿(比如工作5年,可拿10个月工资)。

2.怎么做?

1)收到调岗通知时:立即书面异议,别口头反对

①3天内提交《不同意调岗异议函》,明确理由,如“未协商一致、调岗后降薪、岗位无关联性“”,并要求公司书面答复;

②保留送达证据:用EMS邮寄(备注“不同意调岗异议函”)或公司内部系统提交,注意留存截图;

③正常上班:继续在原岗位工作,不旷工、不消极怠工,避免被公司抓“违纪”把柄。

2)协商阶段:别信“口头承诺”,要书面记录

①明确诉求:比如恢复原岗位+补发工资差额,或同意调岗但薪资不低于原水平;

②拒绝口头协议:若协商一致,需签订《岗位调整补充协议》,明确新岗位、薪资、生效时间;

③协商不成:直接收集证据,准备法律程序维权。

3)维权阶段:先仲裁后诉讼,注意时效

①先申请劳动仲裁:向公司所在地或劳动合同履行地的劳动仲裁委申请,仲裁时效是“争议发生后1年内”(知道降薪后1年内要申请);

②仲裁不服再起诉:对仲裁结果不满,15日内向法院提起诉讼;

③关键提醒:仲裁、诉讼不用先交费用(仲裁免费,诉讼受理费仅10元左右),不用担心成本。

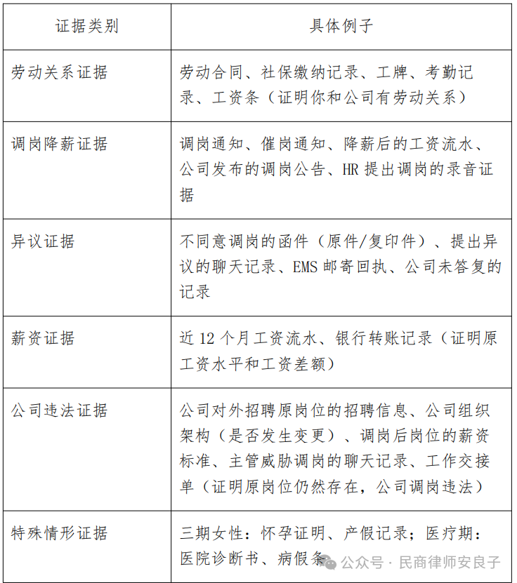
3.准备什么证据?

打官司就是打证据,一定要提前收集、整理以下证据,按类别存放:

图片


结语:调岗不是公司单方说了算,依法维权才是硬道理



《劳动合同法》的核心是平衡企业用工权与劳动者权益,既不允许公司滥用调岗权逼走员工,也不支持劳动者无理拒绝合法调岗。遇到调岗降薪时,记住3个核心:先看调岗是否合理规范;及时书面异议,保留证据;协商不成,果断通过仲裁、诉讼维权。不要怕得罪公司,合法权益只有主动争取,才能得到保护。

最后也提醒用人单位:合法调岗才能减少纠纷,与其花精力套路员工,不如通过真诚协商、合理安排,实现企业与员工的双赢。



本版规则 回复帖子

WJN-

Copyright © 2022-2088 天涯海阁博客 版权所有

0